第三编 中古史 第十四章 边徼民族和汉族的同化(第2/2页)
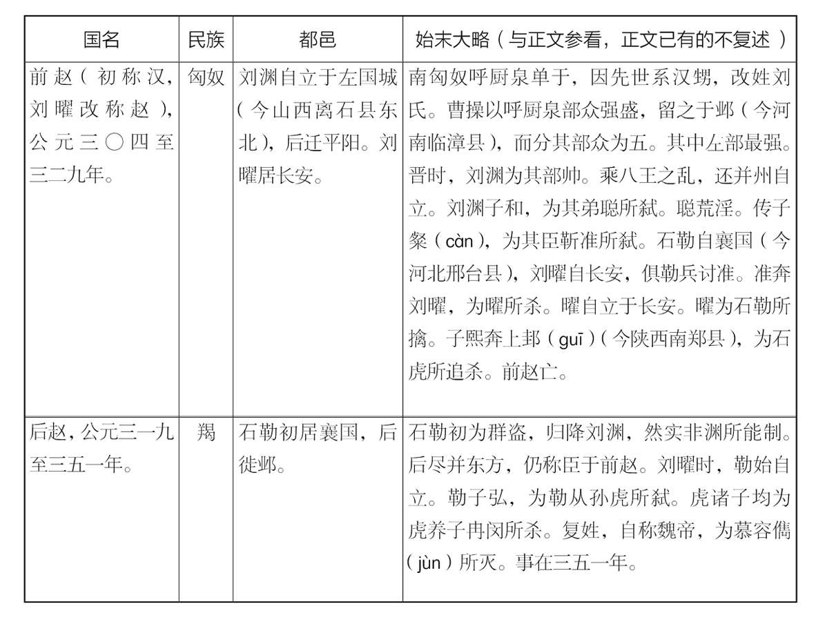
五胡十六国的事情,是很繁杂的。以上只提挈(qiè)得一个大纲,现在补列一张简表于下,请诸位参看。

【注释】
注313 废简文帝,立废帝。
注314 《魏书》说:初居北方,后南迁大泽,厥土昏冥沮洳;再迁乃至匈奴故地,似乎自西伯利亚的冻土带,南迁到旷野带,再南迁到今外蒙古的。晋初,其部落居今归绥北边的盛乐。其酋长猗(yī)卢,助晋并州刺史刘琨,抵御铁弗氏。刘琨请于朝,把陉(xíng)北之地赏他,封他为代王(陉岭,今山西代县雁门山)。后来什翼犍又徙居云中。这时候,什翼犍年老,秦兵来,不能御,逃到阴山之北。秦兵退后,才回来,为其子实君所弑。秦人闻信,再回兵攻代,杀实君,以其地分属刘卫辰,和卫辰的宗人库仁。库仁是拓跋氏的外孙,所以什翼犍的孙珪(guī),幼时反受其保护。长大后,奔贺兰部,渐次吞并诸部。以三八六年,自立。是为后魏道武帝。
注315 今江苏丹徒县。
注316 始兴,今广东曲江县。
注317 刘毅时为荆州刺史。诸葛长民为豫州刺史。司马休之,晋宗室,继刘毅为荆州刺史。